Алгебра 8 клас 2021-2022

 


30.05.22
(Сьогоднi ви працюєте самостійно)
Тема. Повторення
Пропоную вам сьогодні попрацювати з логічними математичними задачами
 Перегляньте відео : 

25.05.22
(Сьогоднi ви працюєте самостійно)
Тема. Повторення
1. Опрацюйте матеріал підручника п. 1-26
2. Перегляньте відео : 
(використовуйте англійську розладку, 
десяткові дроби через кому, а не через точку , як в калькуляторі)
наприкінці натисніть :
та вкажіть клас та своє прізвище:

23.05.22
(Сьогоднi ви працюєте самостійно)
Тема.  Розв'язування задач за допомогою дробових раціональних рівнянь.
Задачі на рух
Діти, сьогодні розв'язуємо  задачі на рух
за допомогою дробово-раціональних рівнянь.
Перевірте  домашнє завдання:
1. Опрацюйте матеріал підручника п. 26
приклади завдань:
2. Перегляньте відео : 
(використовуйте українську розладку)

18.05.22
10:00  Zoom
ідентифікатор конференції: 747 1586 3356
Код доступу: 1

9:00 Zoom
ідентифікатор конференції: 726 0607 9737
Код доступу: 1
Тема.  Розв'язування задач за допомогою дробових раціональних рівнянь.
Задачі на рух
Діти, сьогодні розв'язуємо  задачі на рух
за допомогою дробово-раціональних рівнянь.
Перевірте  домашнє завдання:
1. Опрацюйте матеріал підручника п. 26
приклади завдань:
2. Перегляньте відео : 
3. Виконайте в зошитах № 993

16.05.22
12:00  Zoom
ідентифікатор конференції: 747 1586 3356
Код доступу: 1

14:00 Zoom
ідентифікатор конференції: 726 0607 9737
Код доступу: 1
Тема.  Розв'язування задач за допомогою дробових раціональних рівнянь.
Діти, сьогодні розв'язуємо  задачі
за допомогою дробово-раціональних рівнянь.
Перевірте  домашнє завдання:
1. Опрацюйте матеріал підручника п. 26
приклади завдань:

2. Перегляньте відео : 
3. Виконайте в зошитах № 989,991
11.05.22
10:00  Zoom
ідентифікатор конференції: 747 1586 3356
Код доступу: 1

9:00 Zoom
ідентифікатор конференції: 726 0607 9737
Код доступу: 1
Тема.  Розв'язування рівнянь, які зводяться до квадратних.
Біквадратні рівняння.
Діти, сьогодні розв'язуємо  біквадратні рівняння.
Повторюємо алгоритм розв'язання дробово-раціональних рівнянь.
Перевірте  домашнє завдання:

1. Опрацюйте матеріал підручника п. 25
пункт 1-4 
приклади завдань:
2. Перегляньте відео : 
3. Виконайте в зошитах № 954(3,4),964





09.05.22
12:00  Zoom
ідентифікатор конференції: 747 1586 3356
Код доступу: 1

14:00 Zoom
ідентифікатор конференції: 726 0607 9737
Код доступу: 1
Тема.  Розв'язування рівнянь, які зводяться до квадратних.
Біквадратні рівняння.
Діти, у нас нова тема. Сьогодні ми розберемося, що таке біквадратні рівняння.
Перевірте  домашнє завдання:
1. Опрацюйте матеріал підручника п. 25
 тільки пункт 2-3 на ст. 215
приклади завдань:
2. Перегляньте відео : 
3. Виконайте в зошитах № 954(1,2),962



04.05.22
10:00  Zoom
ідентифікатор конференції: 747 1586 3356
Код доступу: 1
9:00 Zoom
ідентифікатор конференції: 726 0607 9737
Код доступу: 1
Тема.  Розв'язування рівнянь, які зводяться до квадратних.
Дробові раціональні рівняння.
Діти, у нас нова тема. Але розв'язувати найпростіші дробові раціональні рівняння ми навчилися на початку 8 класу. Згадайте, що таке ОДЗ.
Перевірте  домашнє завдання:
1. Опрацюйте матеріал підручника п. 25
 тільки пункт 1 на ст. 214-215
приклади завдань:
Більш складне дробове раціональне рівняння:
2. Перегляньте відео : 

3. Виконайте в зошитах № 956(1),958(1),960(1,3)


02.05.22
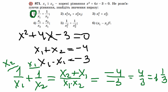
Тема.  Розкладання квадратного тричлена на лінійні множники. 
Скорочення дробів.
Діти, сьогодні ви працюєте самостійно та виконуєте на оцінку ТЕСТ.
Продовжуєте розкладати квадратний тричлен на лінійні множники та скорочувати дроби.
Перевірте  домашнє завдання:
1. Опрацюйте матеріал підручника п. 24
Згадайте способи 
розкладання многочлена на множники:
 
2. Перегляньте відео : 
або за посиланням:
https://www.youtube.com/watch?v=ymNBMMczLKg

3. Виконайте на оцінку ТЕСТ
4. Перевір себе усно сам:
або за посиланням:



27.04.22
 9:00 Zoom
ідентифікатор : 726 0607 9737
Код доступу: 1
10:00  Zoom
ідентифікатор: 773 7343 8113
Код доступу: 1

Тема.  Розкладання квадратного тричлена на лінійні множники. 
Скорочення дробів.
Шановнi дiти. 
Сьогодні продовжуємо розкладати квадратний тричлен на лінійні множники та скорочуємо дроби.
Перевірте  домашнє завдання:
1. Опрацюйте матеріал підручника п. 24
Способи розкладання многочлена на множники:
 
2 спосіб:
2. Перегляньте відео : 
https://www.youtube.com/watch?v=dNhI6Fv29Rg
3. Виконайте в зошитах № 932(1),923 (2)


25.04.22
 14:00 Zoom
ідентифікатор : 726 0607 9737
Код доступу: 1
12:00  Zoom
ідентифікатор: 773 7343 8113
Код доступу: 1

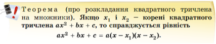
Тема. Квадратний тричлен. Розкладання квадратного тричлена на лінійні множники.
Шановнi дiти. 
Тепер ми знаємо чотири способи розкладання многочлена на множники. 
Сьогодні продовжуємо розкладати квадратний тричлен на лінійні множники та скорочуємо дроби.
Перевірте  домашнє завдання:
1. Опрацюйте матеріал підручника п. 24
Способи розкладання многочлена на множники:

2. Перегляньте відео : 
3. Виконайте в зошитах № 918(1,2 ),923 (1)



20.04.22
 9:00 Zoom
ідентифікатор : 726 0607 9737
Код доступу: 1
10:00  Zoom
ідентифікатор: 773 7343 8113
Код доступу: 1

Тема. Квадратний тричлен. Розкладання квадратного тричлена на лінійні множники.
Шановнi дiти. 
Розпочинаємо вивчати нову тему. 
Згадаємо способи розкладання многочлена на множники, які ми вже вивчили до 8 класу. Сьогодні розглянемо ще один спосіб розкладання на множники.
Вивчимо, що таке квадратний тричлен. Навчимося розкладати квадратний тричлен на лінійні множники.
1. Опрацюйте матеріал підручника п. 24
Ми вже знаємо три способа розкладання многочлена на множники:
Сьогодні розглянемо ще один спосіб:
4.
2. Перегляньте відео : 
Виконайте вправи:
3. Виконайте в зошитах № 913(1,2), 915(1,2),усно 910



18.04.2022
Діти. Сьогодні ви працюєте самостійно.
Тема. Квадратне рівняння як математична модель текстових і прикладних задач.
Задачі на рух.
Сьогодні ми продовжуємо розв'язувати задачі за допомогою квадратних рівнянь. 
Розв'язуємо задачі на рух. 
1. Опрацюйте матеріали презентації:

2. Перегляньте відео : 
3. Розв'яжіть у зошитах задачі:
та заповніть форму:
 
13.04.2022
Діти. Ви працюєте самостійно.
Тема. Квадратне рівняння як математична модель текстових і прикладних задач
Сьогодні ми продовжуємо розв'язувати задачі за допомогою квадратних рівнянь. 
Перевірте  домашнє завдання:
1. Опрацюйте матеріал підручника п. 23
2. Перегляньте відео : 
4.Виконайте в зошитах № 888

11.04.2022
Тема: 4 урок 8а
Zoom
 12:00  Київ
ідентифікатор конференції: 760 9812 4153
Код доступу: 1

Тема: 6 урок 8б
 14:00  Київ
Zoom
ідентифікатор конференції: 773 0220 7790
Код доступу: 1
Тема. Квадратне рівняння як математична модель текстових і прикладних задач
Шановнi дiти. 
Сьогодні ми продовжуємо розв'язувати задачі за допомогою квадратних рівнянь.Перевірємо домашнє завдання:
1. Опрацюйте матеріал підручника п. 23
2. Перегляньте відео : 
3. Виконайте в зошитах № 884, 887
4. Перевір себе сам:

06.04.2022
Тема: 2 урок 8а
 10:00  Київ
Zoom
Тема: 1 урок 8б
 9:00  Київ
Zoom
Тема. Квадратне рівняння як математична модель текстових і прикладних задач
Шановнi дiти. 
Перевіряємо домашнє завдання:
Сьогодні ми навчимося розв'язувати задачі за допомогою квадратних рівнянь.
1. Опрацюйте матеріал підручника п. 23
2. Перегляньте відео : 
3. Виконайте в зошитах № 882,  додаткове №872(2,3)
На уроці розглянули подібні до №872


04.04.22
 Zoom
ідентифікатор конференції: 787 2751 5418
Код доступу: 1
Zoom
ідентифікатор конференції: 761 0827 1425
Код доступу: 1
Тема. Зведене квадратне рівняння. Терема Вієта.
Шановнi дiти. 
Сьогодні працюємо із  зведеними квадратними рівняннями. Вивчаємо теорему Вієта, за допомогою якої розв'язують цікаві завдання.
1. Опрацюйте матеріал підручника п. 22
2. Перегляньте відео : 
3. Виконайте в зошитах № 866, 868, додаткове №872(1)

30.03.22
Тема: 2 урок 8а
 10:00  Київ
Zoom
Тема: 1 урок 8б
 9:00  Київ
Zoom
Тема. Зведене квадратне рівняння. Терема Вієта.
Шановнi дiти. 
Сьогодні працюємо із  зведеними квадратними рівняннями. Вивчаємо теорему Вієта, за допомогою якої можно усно розв'язати квадратне рівняння.
1. Опрацюйте матеріал підручника п. 22
2. Перегляньте відео : 
3. Виконайте в зошитах № 861(2,4,6),усно 864(1,2)

28.03.22
Тема. Зведене квадратне рівняння. Терема Вієта.
Шановнi дiти. 
Сьогодні працюємо із  зведеними квадратними рівняннями. Вивчаємо теорему Вієта, за допомогою якої можно усно розв'язати квадратне рівняння.
1. Опрацюйте матеріал підручника п. 22
2. Перегляньте відео : 
3. Виконайте в зошитах № 861(1,3,5),усно854


23.03.22
Тема. Формула коренів квадратного рiвняння. 
Розв'язування рівнянь.
Шановнi дiти. 
Сьогодні працюємо з  повними квадратними рівняннями. Використовуємо формулу коренів квадратного рівняння  для  рівнянь, які зводяться до квадратних. 
1. Опрацюйте матеріал підручника п. 21
2. Перегляньте відео : 
3. Виконайте в зошитах № 836(1), 838(1)
 Zoom
ідентифікатор конференції: 787 2751 5418
Код доступу: 1

Zoom
ідентифікатор конференції: 761 0827 1425
Код доступу: 1
21.03.22
Тема. Формула коренів квадратного рiвняння. 
Шановнi дiти. 
Сьогодні працюємо з  повними квадратними рівняннями. Використовуємо формулу коренів квадратного рівняння  для розв'язування більш складних  рівнянь. 
1. Опрацюйте матеріал підручника п. 21
та перевірте домашнє завдання:
2. Перегляньте відео : 

3. Виконайте в зошитах № 832(1,2)
Скористуйтеся підказкою:


 Zoom
ідентифікатор конференції: 787 2751 5418
Код доступу: 1

Zoom
ідентифікатор конференції: 761 0827 1425
Код доступу: 1
16.03.2022
Тема. Формула коренів квадратного рiвняння. 
Шановнi дiти. 
Сьогодні приділяємо увагу  ПОВНИМ квадратним рівнянням. Дізнаємося, що таке дискримінант ( це проміжкове значення, яке нам допоможе розв'язувати повні квадратні рівняння) та вивчимо формулу коренів квадратного рівняння  . 
1. Опрацюйте матеріал підручника п. 21
2. Перегляньте відео : 
3. Виконайте в зошитах № 830(1,2)


14.03.22
Тема. Квадратнi рiвняння. 
Неповнi квадратнi рiвняння.
Шановнi дiти. 
Ми розпочинаємо нову тему. Зверніть увагу, що зараз ми більше уваги приділемо НЕПОВНИМ квадратним рівнянням.
1. Опрацюйте матеріал підручника п. 20, ст. 177
2. Перегляньте відео : 
Зверніть увагу. Якщо вам потрібно розв'язати неповне рівняння одного з трьох типів, ви його розв'язуєте за однією  із трьох схем:
3. Виконайте в зошитах № 801(1,3), 803(1)


09.02.2022
Тема:  2 урок 8а алгебра
час: 9 лютого 2022 09:10 AM Київ
Підключитися до конференції Zoom
Ідентифікатор конференції: 722 5098 4864
Код доступу: 1

Тема: 1 урок 8б алгебра
час: 09 лютого 2022 08:15 PM Київ
Підключитися до конференції Zoom
Ідентифікатор конференції: 715 4585 2030
Код доступу: 1
Тема . Властивості арифметичного квадратного кореня. 
Шановні діти, ми продовжуємо вивчати тему "Арифметичний квадратний корінь" .
 Перевіримо правильність виконання домашнього завдання. Навчимося знаходити значення виразів, застосовуючи властивості арифметичного квадратного кореня  п.17, ст. 142
1. Опрацюйте матеріал підручника п. 17, ст. 142
2. Перегляньте відео : 
3. Виконайте в зошитах № 645,654

07.02.2022
Тема . Властивості арифметичного квадратного кореня. 
Шановні діти, ми продовжуємо вивчати тему "Арифметичний квадратний корінь" .
 Перевіримо правильність виконання домашнього завдання. Навчимося знаходити значення виразів, застосовуючи властивості арифметичного квадратного кореня  п.17, ст. 142
1. Опрацюйте матеріал підручника п. 17, ст. 142
4. Виконайте в зошитах № 633,643

02.02.2022
Тема . Властивості арифметичного квадратного кореня. 
Шановні діти, ми продовжуємо вивчати тему "Арифметичний квадратний корінь" .
 Перевіримо правильність виконання домашнього завдання. Навчимося знаходити значення виразів, застосовуючи властивості арифметичного квадратного кореня  п.17, ст. 142
1. Опрацюйте матеріал підручника п. 17, ст. 142
2. Перегляньте відео : 
3.Перевір себе сам:
4. Виконайте в зошитах № 629, 631.


31.01.2022
Шановні діти, ми продовжуємо вивчати тему "Арифметичний квадратний корінь" .
 Відпрацюємо вміння  розв'язувати рівняння. Перевіримо правильність виконання домашнього завдання та навчимося знаходити значення виразів, застосовуючи тотожність п.16, ст. 135
1. Опрацюйте матеріал підручника п. 16, ст. 135
2. Перегляньте відео : 
3.Перевір себе сам:
4. Виконайте в зошитах № 599,601.





Комментарии

Популярные сообщения из этого блога

Сімейна форма 8 клас

Сімейна форма 6 клас

Сімйна форма Фізика 8 клас